4月19日,2026北京亦庄人形机器人半程马拉松火热开赛,105支队伍同台比拼,成为检验人形机器人硬实力的硬核赛场。最终,荣耀机器人凭借压倒性优势包揽赛事前三名,甚至打破人类半程马拉松世界纪录,用实力打破了行业对其“玩票入局”的质疑。
齐天大圣队的“闪电”以50分26秒的净用时斩获冠军,大幅超越人类半程马拉松57分20秒的现有纪录;雷霆闪电队与星火燎原队的“闪电”机器人,分别以50分56秒、53分01秒的成绩位列亚、季军。

短短一年时间,整个行业的进步肉眼可见。回看去年首届赛事,仅有20支左右队伍参赛,最终完赛队伍仅6支,冠军机型完赛时长超2小时40分钟。而今年不仅参赛队伍扩容近5倍,头部机器人完赛时间更是压缩至1小时以内,进化速度十分惊人。
如今行业告别了单一场景的秀技模式,在统一规则、贴近现实的复杂环境中同台比拼,这场赛事也顺势成为高含金量的行业测试场,倒逼各家企业加速技术迭代,行业竞争愈发白热化。
一、全产业链分工明确,多类玩家扎堆入局
简单来说,人形机器人就是复刻人类外形与行动逻辑的智能设备,配备完整头、躯干与四肢,依靠双足行走、多指手部完成操作,还具备基础认知决策能力。行业普遍将其发展分为仿人、类人、真人三大阶段,目前全球产品大多处在仿人向类人过渡的关键阶段。
人形机器人产业链分工清晰,整体划分为上游核心软硬件、中游整机制造、下游场景应用三大板块。
上游是产业核心基石,硬件端以减速器、伺服电机、控制器、传感器四大零部件为关键,直接决定机器人的运动性能;软件端则高度依赖仿真系统,海外老牌机器人企业大多手握自研仿真软件,专利壁垒极高。
中游汇聚了国内外主流整机厂商,海外代表有特斯拉、波士顿动力、戴森等;国内选手阵容同样壮大,优必选、小米、智元、小鹏、傅利叶智能等企业纷纷加码布局。
下游应用场景分层落地,门槛较低的导览、文旅、科研场景已实现稳定商业化;工业物流、精密制造、高危作业正逐步规模化推广;而家庭陪伴、全屋服务这类消费级场景,因智能要求高、研发难度大,目前仍处于探索阶段。
受行业现状影响,资本市场的投资逻辑也悄然转变。以往大范围撒网式投资逐步消退,资金开始集中涌向头部企业,超七成资本聚焦上游核心零部件赛道,减速器、伺服电机、传感器等关键配件迎来发展红利。
来源:《2022年中国机器人产业发展报告》、长城证券
二、各类玩家加速布局,多赛道协同推进
自2021年起,人形机器人商业化加速,海外特斯拉、波士顿动力等,国内优必选、小米等企业纷纷布局,零部件企业也逐步入局,赛道竞争日趋激烈。
1、专业厂商
含波士顿动力、EngineeredArts等海外厂商及优必选、乐聚机器人等国内厂商,海外起步早,国内较年轻,但均有技术、经验及市场优势。
2、跨界玩家
涵盖车企、消费电子、家电企业,如特斯拉、宝马、小米、海尔等,刚需属性突出,车企等还能提供长期稳定研发资金。
3、初创型公司
分院校孵化、科技巨头出身两类,如FigureAI、智元机器人等,创新及吸金能力强,可借鉴前人经验,部分自带技术优势。
4、算法算力软件公司
以科大讯飞、达闼机器人等为代表,智能化优势明显,但需应对“软跨硬”考验,兼顾软硬件研发。
5、机器人研发派
包括大象机器人、遨博等工业机器人企业及集成商,有丰富研发经验和产线案例,为人形机器人研发提供参考。
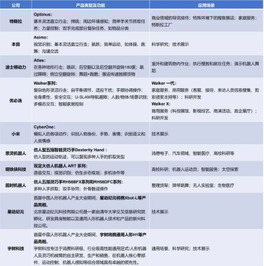
以下是人形机器人典型企业及产品:

三、2026年迎来质变,具身智能正式落地
2026年被业内定义为具身智能部署元年,行业彻底告别单纯的研发测试,迈入实景落地新阶段。
智元创始人邓泰华提出,今年将推出七大落地解决方案,覆盖工厂上下料、仓储分拣、安防巡检、商业服务等刚需场景,企业目标直指数万台量产规模,海外市场也成为重要发力方向。
戴福全也举例表示,目前,智元G2已进入龙旗科技产线做精密组装,拓斯达“小拓”在注塑行业完成50余种任务、服务超过1.5万家制造企业,北京福田康明斯部署“天工2.0”做料箱搬运,擎朗XMAN-R1在挪瓦咖啡做全流程咖啡制作,智元“远征A3”在景区做导览和演艺。
蔡炳贞也认为,目前人形机器人的投资方向正从运控向操控转变,数据采集、具身模型、场景落地部署和灵巧手成为资本追逐的热点。

未经允许不得转载:财富在线科技 » 【财富在线·速看】后马拉松,70%资本扎堆人形机器人产业链上游











